Из новостей: в Epic Games Store теперь каждый может опубликовать свою игру, Gameloft прикрыл мобильную студию в Будапеште и ориентируется на ПК/консоли, Cocos Creator 3.7 и Cyberpunk Demo.
Из интересностей: крадущийся кризис и затаившийся лутбокс, UX хорошей ритм-игры, почему демки не вредят видимости игры, как через ChatGPT создать игру и чем он полезен в этом деле, собирать сообщество перед созданием игры.

Обновления/релизы/новости
В Epic Games Store теперь каждый может опубликовать свою игру

Основные моментики:
- 100$ как и в Стиме.
- Если используете их платёжку, то 12% комиссия.
- Можно использовать стороннюю платёжку, тогда все 100% вам уходят.
- Запрещено: порно, незаконный контент, разжигание ненависти, скам и т. п.
- Если онлайн игра, то должна иметь кросс-плей и с другими ПК-сторами (у Стима такого требования нет) 🤔
- Касательно онлайн — у Эпиков есть бесплатный Epic Online Services.
Gameloft прикрыл студию в Будапеште, занимающуюся мобильными играми

И, судя по всему, и правда двигается в сторону PC и консолей. Успех Disney Dreamlight Valley тому сильно поспособствовал.
Скажите мне такое лет 10 назад, не поверил бы.
Cocos Creator 3.7 и Cyberpunk Demo

Множество обновлений по части света и отражений, а также демка, демонстрирующая оные.
Rust GameDev #43: февраль 2023

Очередной дайджест геймдев раст-сообщества.
Unity DevOps для разработки игр

Unity DevOps объединяет существующие продукты Plastic SCM и Cloud Build в единое решение, предназначенное для суровых условий разработки игр, помогая вам чаще релизить билды и выпускать их более высокого качества.
Халява/раздачи/бандлы/курсы
Контент в Unreal Marketplace за март 2023

Новая пачка бесплатных ассетов.
Более 170 бесплатных 3D-растений для Blender

Разработчик дополнений к Blender BD3D Дориан Борреманс выпустил The Plant Library — набор из более чем 170 бесплатных 3D-растений.
Интересные статьи/видео
Крадущийся кризис, затаившийся лутбокс: история китайской игровой индустрии

Хорошая статья про китайскую игровую индустрию. Про экономику, пиратство, цензуру и т. п.
Ещё отдельно рекомендую ради интереса полистать статью-сравнение оригинальных карт Гвинта и китайской версии.
UX хорошей ритм-игры
Для ритм-игр очень важен UX. Для ролевых игр проблемы в UX терпимы. Джанки-шутеры постоянно продаются миллионными тиражами. Но ритм-игры с плохим UX не продадутся. Однако создание грамотного пользовательского интерфейса — это ещё не все. В видео рассмотрены некоторые основные элементы для создания UX ритм-игры, а также несколько поучительных историй об играх, которые не смогли.
Делаем волюметрические облака в UNIGINE
Это дополненная транскрипция доклада технического художника UNIGINE Ивана Муравского с состоявшегося летом UNIGINE Open Air.
Создание большого бального зала с использованием 3ds Max и Unreal Engine 5.1

Ян Ру рассказал про проект Majestic Ballroom, вдохновлённый Версальским дворцом и Парижской оперой, показал, как использовался Nanite в UE 5.1, и объяснил настройку освещения.
Почему демки не вредят видимости игры

А ещё фестивали помогают.
Разработка фермеры Farm Folks на Unity

Основатель Crytivo Алекс Кошелков рассказал об истории компании, обсудил, что делает Farm Folks уникальной, и поделился тем, как Unity помогла команде добиться яркого стиля игры.
Как Potionomics превратило торговлю в карточную игру

Potionomics заставляет игроков управлять магазином фэнтезийных зелий, настраивая свои продажи с помощью карточной игры, в основе которой торги.
Разработка хардкорного ретро FPS

Разработчик Карлос Лизаррага рассказал о нюансах создания игр в команде из двух человек, обсудил, как разрабатывается SPRAWL на Unreal Engine 4, а также поведал о механике боя и передвижения в игре.
Советы и рекомендации по геймдизайну: визуальные эффекты

Изучите передовые методы создания визуальных эффектов из последней части серии «Cryengine Game Dev Tips».
Технология для работы с водой в Avatar: The Way of Water
Wētā Digital разработала множество инструментов и решений, которые помогли оживить мир фильма. В статье рассмотрена CGI-технология, стоящая за водой.
Разберем основные аспекты работы с Niagara

Ростислав Мусиенко в статье показывает, насколько просто работать с системой частиц на Unreal Engine. Разбераются основные аспекты работы с Niagara System.
Как найти работу в геймдеве (и где угодно ещё)

Руководитель инди-студии perelesoq внебольшой статье с коллегами рассказал про то, как найти работу в геймдеве.
Разгон игры «Fred» для ZX Spectrum

Автор задался вопросом, можно ли игру с ZX Spectrum как-то ускорить без титанических усилий. Оказалось — да, можно.
Как через ChatGPT создать игру и чем он полезен в этом деле?

В статье разобраны примеры с chatgpt на примере разработки игры в одиночку или очень маленькой командой. Рассмотрено, как chatgpt помогает в программировании, новых идеях, локализации, маркетинге, генерации контента.
Что такое UV‑развёртка — и почему она важна в 3D‑моделировании

Skillbox объясняют терминологию и базовые принципы навыка, важного для любого моделлера.
Разбор многоконвейерного создания трейлера для 2D-аркадной игры

Команда Heroic провела через процесс производства трейлера Ezra and Evil Fog, созданного для 2D-аркадной игры Merge Dragons.
Собирать сообщество…перед тем, как приступить к созданию игры

Можно, но осторожно.
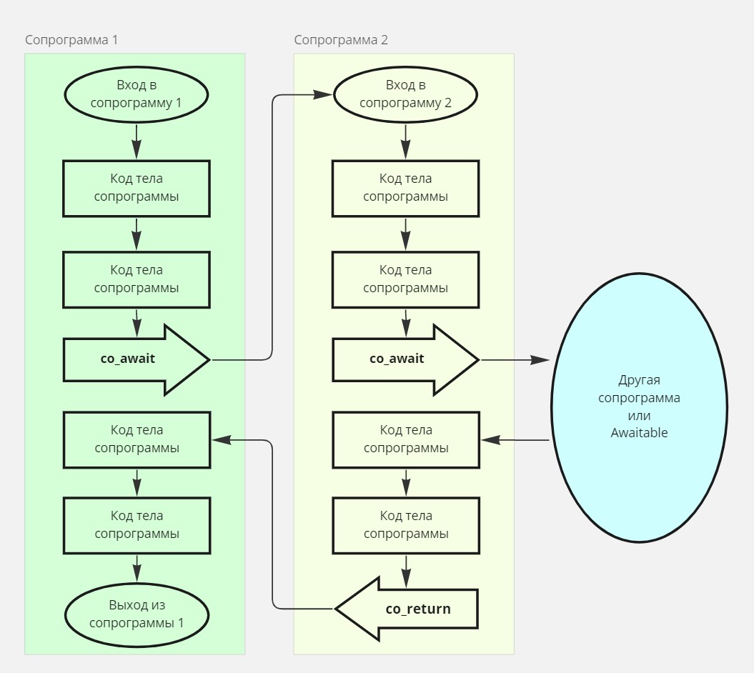
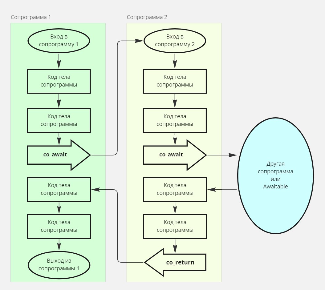
Корутины в UnrealEngine

На дворе уже 2023 год, а значит пора использовать новшества C++20 и в геймдеве по полной.
Создание пазла Mail Tail в одиночку

Робин Хейстеркамп рассказал о сложностях самостоятельного создания игр, обсудил игровой процесс Mail Tail и поведал, как создавался его красочный мир.
Ветераны AAA-игр делятся советами по DevOps

Команда Monster Closet Games, члены которой в своё время работали над Assassin’s Creed, Prince of Persia, Far Cry и Halo, разрабатывает многопользовательскую онлайн-игру Project Shrine, которую планируют запустить на ПК и консолях текущего поколения, поделилась советами по масштабированию и девопсу.
Как Autodesk ShotGrid оптимизировала пайплайн для «Пиноккио» Гильермо дель Торо

ShadowMachine рассказали, как использовали Autodesk ShotGrid для работы над «Пиноккио», подчеркнув, как программа способствовала оптимизации.
Блюпринт пресс-кита

Советы по тому, как сделать медиакит эффективным для журналистов и создателей контента.
Как Cosmoteer стал хитом Steam

Разбираемся вместе с GamediscoverCo.
Рекомендации по обработке ошибок WebGPU

В статье описаны методы обработки ошибок, доступные при использовании WebGPU. Дополнительно показано, как собирать подробную информацию об ошибках компиляции шейдеров.
Разное
Генерация шейдера (PoC) в Unity с помощью ChatGPT

Keijiro выложил сорсы на Гитхабе. Вот если сможет норм код для логики AI генерить, то вообще топчик.
Первая заявка на публикацию Untitled Goose Game в Mac App Store была отклонена, т. к. ревьюер не нашёл функции пропуска финальных титров

А когда объяснили, что это можно сделать зажав Space, то отклонили по какой-то другой причине.
После этого разработчики больше не пытались.
Эксперименты с реалтаймовой физикой меха

Райан Корниэль продемонстрировал результаты нового теста в Unreal Engine 5.1.
Реалтаймовая каустика

Пак совместим как с Cycles, так и с Eevee и в настоящее время находится в раннем доступе.
Аниматор Диснея показал несколько хитростей

Известные анимационные студии не боятся нарушать правила, чтобы добиться идеального кадра.
Если хотите поддержать выход дайджеста и других материалов, сделать это можно одним из способов.
